Patients who rely on recombinant, protein-based drugs must often endure frequent injections, often several times a week, or intravenous therapy. Researchers at Children’s Hospital Boston demonstrate the possibility that blood vessels, made from genetically engineered cells, could secrete the drug on demand directly into the bloodstream. In the November 17 issue of the journal Blood, they provide proof-of-concept, reversing anemia in mice with engineered vessels secreting erythropoietin (EPO).
The technology could potentially be used to deliver other proteins such as Factor VIII and Factor IX for patients with hemophilia, alpha interferon for hepatitis C and interferon beta for multiple sclerosis, says the study’s principal investigator, Juan Melero-Martin, PhD, of the Department of Cardiac Surgery at Children’s.
Such drugs are currently made in bioreactors by engineered cells, and are very expensive to make in large amounts. “The paradigm shift here is, ‘why don’t we instruct your own cells to be the factory?'” says Melero-Martin, also an assistant professor at Harvard Medical School.
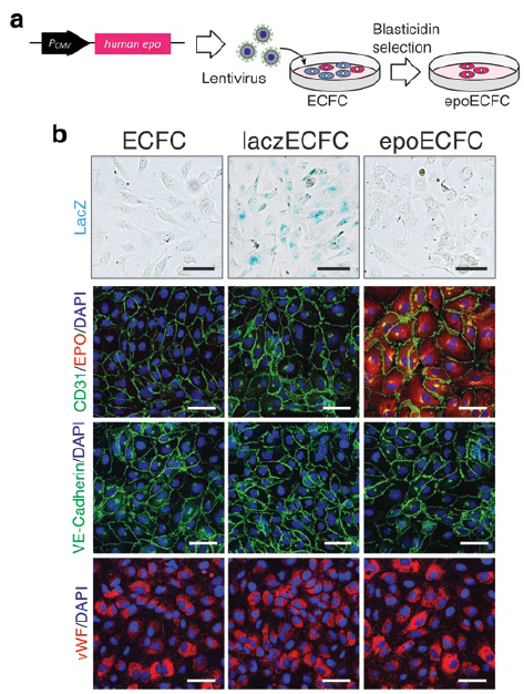
The researchers created the drug-secreting vessels by isolating endothelial colony-forming cells from human blood and inserting a gene instructing the cells to produce EPO. They then added mesenchymal stem cells, suspended the cells in a gel, and injected this mixture into the mice, just under the skin. The cells spontaneously formed networks of blood vessels, lined with the engineered endothelial cells. Within a week, the vessels hooked up with the animals’ own vessels, releasing EPO into the bloodstream.
Tests showed that the drug circulated throughout the body and reversed anemia in the mice, both induced by radiation (as often occurs in cancer patients) and by loss of kidney tissue (modeling chronic kidney failure). Mice with the vessel implants had significantly higher hematocrits (a measure of red blood cell concentration) and recovered from anemia more quickly than controls.
The system also had a built-in on/off control: the inserted EPO-encoding gene was linked to a repressor protein that prevented it from being turned on unless the mice were given the oral drug doxycycline (added to their drinking water). Doxycycline disabled the repressor protein, allowing EPO to be made. When doxycycline was added to the water on a weekly on/off schedule, the animals’ hematocrit fluctuated accordingly. When hematocrit reached a normal level, the system could be switched off by simply giving them plain water.
Melero-Martin and colleagues are looking at ways to deliver doxycycline through the skin to avoid exposing the whole body to an antibiotic. There are also other ways to design the genetic on/off control, using synthetic systems or even regulatory elements used naturally by the body – sensing blood oxygen levels and stimulating EPO production when oxygen levels dip.
A traditional barrier to gene therapy has been getting the genetically altered cells to engraft and stay in place. Blood-vessel implants are an ideal platform technology for gene therapy applications whose goal is systemic drug delivery, says Melero-Martin.
“Blood vessels are one of the few tissues where we have good control over engraftment,” he says. “Endothelial cells are easily isolated from blood, are good at assembling themselves into blood vessels, and are ideal for releasing compounds into the bloodstream, since they line the blood vessels.”
The lab is interested in trying this system with other therapeutic proteins, and is also exploring ways to get cells to release therapeutics at a moment’s notice by getting accumulating stores in advance that could be released upon the proper signal, as beta cells in the pancreas do with insulin, for example.
In addition, Melero-Martin wants to explore regenerative medicine applications, creating blood vessels with genetic instructions to produce factors that attract stem cells or induce cells to differentiate.
For decades, autologous ex vivo gene therapy has been postulated as a potential alternative to parenteral administration of recombinant proteins. However, achieving effective cellular engraftment of previously retrieved patient cells is challenging. Recently, our ability to engineer vasculature in vivo has allowed for the introduction of instructions into tissues by genetically modifying the vascular cells that build these blood vessels. In the present study, we genetically engineered human blood–derived endothelial colony-forming cells (ECFCs) to express erythropoietin (EPO) under the control of a tetracycline-regulated system, and generated subcutaneous vascular networks capable of systemic EPO release in immunodeficient mice. These ECFC-lined vascular networks formed functional anastomoses with the mouse vasculature, allowing direct delivery of recombinant human EPO into the bloodstream. After activation of EPO expression, erythropoiesis was induced in both normal and anemic mice, a process that was completely reversible. This approach could relieve patients from frequent EPO injections, reducing the medical costs associated with the management of anemia. We propose this ECFC-based gene-delivery strategy as a viable alternative technology when routine administration of recombinant proteins is needed.
17 pages of Supplemental Material
If you liked this article, please give it a quick review on ycombinator or StumbleUpon. Thanks

Brian Wang is a Futurist Thought Leader and a popular Science blogger with 1 million readers per month. His blog Nextbigfuture.com is ranked #1 Science News Blog. It covers many disruptive technology and trends including Space, Robotics, Artificial Intelligence, Medicine, Anti-aging Biotechnology, and Nanotechnology.
Known for identifying cutting edge technologies, he is currently a Co-Founder of a startup and fundraiser for high potential early-stage companies. He is the Head of Research for Allocations for deep technology investments and an Angel Investor at Space Angels.
A frequent speaker at corporations, he has been a TEDx speaker, a Singularity University speaker and guest at numerous interviews for radio and podcasts. He is open to public speaking and advising engagements.
