The researchers found that a mixture of human liver precursor cells and two other cell types can spontaneously form three-dimensional structures dubbed “liver buds.” In the mice, these liver buds formed functional connections with natural blood vessels and perform some liver-specific functions such as breaking down drugs in the bloodstream.
It’s possible the technique will work with other organ types, including the pancreas, kidney, or lungs, lead author Takanori Takebe, a scientist at Yokohama City University in Japan.
This is the first demonstration that a rudimentary human organ can be produced using induced pluripotent stem (iPS) cells.
Nature -Vascularized and functional human liver from an iPSC-derived organ bud transplant
Generation of human liver with functional vascular networks in vivo.
Takebe said that one potential therapeutic use of the method could involve delivering microscopic liver buds to human patients through a large vein that connects to the liver to improve survival after liver failure. He said he was optimistic that as much as 30 percent of liver function could be restored through this method.
But Takebe estimated that such a treatment is at least 10 years away. In the meantime, the method must be improved so that the liver buds can be produced much more efficiently. “The problem is to create enough liver buds, in sufficient quantity, to make it a viable therapy,” he said.
“The potential of pluripotent stem cell therapy is great,” says Jang, who cautions that, “much more work needs to be done to demonstrate their true value in the clinic,” including long-term evaluation of their safety.
A more immediate use for iPS cells could be for screening candidate drugs. “Research using patient-relevant models of complex diseases such as liver cirrhosis and cancer would help in the discovery of better cellular and molecular targets for drug development,” Jang says.
Abstract
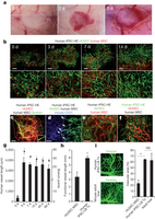
A critical shortage of donor organs for treating end-stage organ failure highlights the urgent need for generating organs from human induced pluripotent stem cells (iPSCs). Despite many reports describing functional cell differentiation no studies have succeeded in generating a three-dimensional vascularized organ such as liver. Here we show the generation of vascularized and functional human liver from human iPSCs by transplantation of liver buds created in vitro (iPSC-LBs). Specified hepatic cells (immature endodermal cells destined to track the hepatic cell fate) self-organized into three-dimensional iPSC-LBs by recapitulating organogenetic interactions between endothelial and mesenchymal cells. Immunostaining and gene-expression analyses revealed a resemblance between in vitro grown iPSC-LBs and in vivo liver buds. Human vasculatures in iPSC-LB transplants became functional by connecting to the host vessels within 48 hours. The formation of functional vasculatures stimulated the maturation of iPSC-LBs into tissue resembling the adult liver. Highly metabolic iPSC-derived tissue performed liver-specific functions such as protein production and human-specific drug metabolism without recipient liver replacement. Furthermore, mesenteric transplantation of iPSC-LBs rescued the drug-induced lethal liver failure model. To our knowledge, this is the first report demonstrating the generation of a functional human organ from pluripotent stem cells. Although efforts must ensue to translate these techniques to treatments for patients, this proof-of-concept demonstration of organ-bud transplantation provides a promising new approach to study regenerative medicine.
39 pages of supplemental information
If you liked this article, please give it a quick review on ycombinator or StumbleUpon. Thanks

Brian Wang is a Futurist Thought Leader and a popular Science blogger with 1 million readers per month. His blog Nextbigfuture.com is ranked #1 Science News Blog. It covers many disruptive technology and trends including Space, Robotics, Artificial Intelligence, Medicine, Anti-aging Biotechnology, and Nanotechnology.
Known for identifying cutting edge technologies, he is currently a Co-Founder of a startup and fundraiser for high potential early-stage companies. He is the Head of Research for Allocations for deep technology investments and an Angel Investor at Space Angels.
A frequent speaker at corporations, he has been a TEDx speaker, a Singularity University speaker and guest at numerous interviews for radio and podcasts. He is open to public speaking and advising engagements.
