Tesla has published a new 100 page patent that describes an innovation for making cathode powder with wet and dry processes. Drew Banglino, x-Tesla executive, and Jordan Giesege, The Limiting Factor, tell us how this will be a path to make the lowest cost iron LFP batteries than untariffed LFP from China.

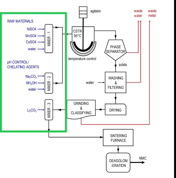
The new technology will be able to massively simplify and eliminate most of the mixing steps and other process steps. There will be elimination of a lot of equipment. The chemistry, materials and supply chain will be made simpler and more flexible.




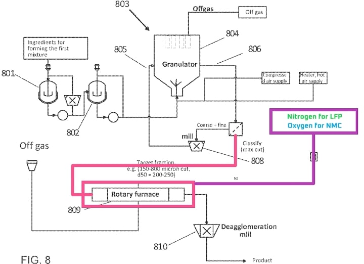
A spraying process and other changes make the granulation and separation to all be handled in single steps.

The furnace steps are also vastly improved.



This will put Tesla LFP competitive and maybe one step ahead of China, but Tesla having competitive LFP lets Tesla makes itw own LFP where they build cars. This will reduce tariffs and shipping costs. The big battery advantage theorized 5 years ago at battery day have seen the Chinese makers get far better.
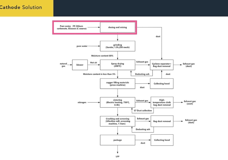
The latest China LFP processes are also very good.




Brian Wang is a Futurist Thought Leader and a popular Science blogger with 1 million readers per month. His blog Nextbigfuture.com is ranked #1 Science News Blog. It covers many disruptive technology and trends including Space, Robotics, Artificial Intelligence, Medicine, Anti-aging Biotechnology, and Nanotechnology.
Known for identifying cutting edge technologies, he is currently a Co-Founder of a startup and fundraiser for high potential early-stage companies. He is the Head of Research for Allocations for deep technology investments and an Angel Investor at Space Angels.
A frequent speaker at corporations, he has been a TEDx speaker, a Singularity University speaker and guest at numerous interviews for radio and podcasts. He is open to public speaking and advising engagements.